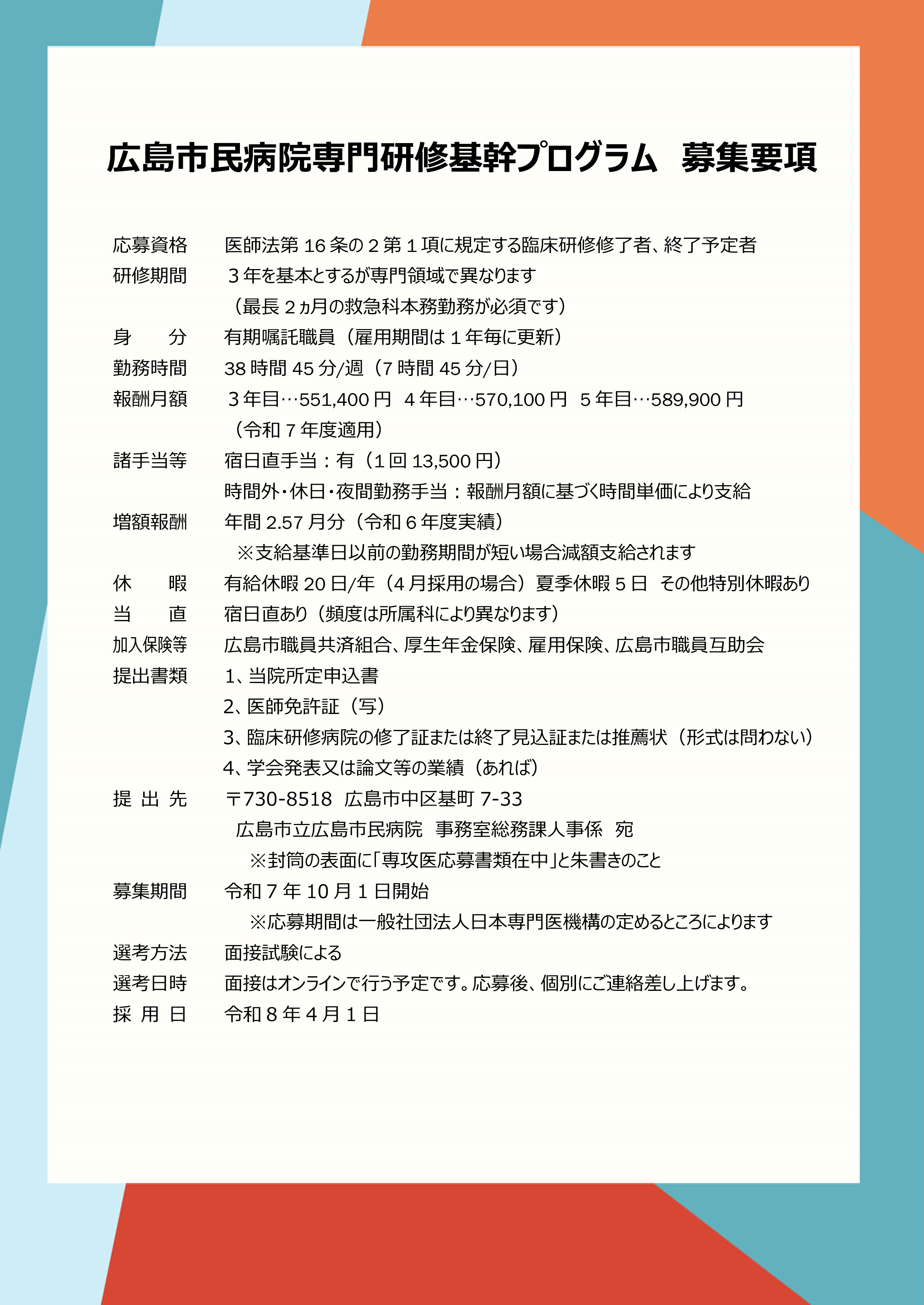
当院では、初期臨床研修を修了もしくは修了予定の方を対象に、各分野の専門性を重視した幅広い医療能力を養うことを目的とし、日本専門医機構・各学会の決定に沿って、令和8年度採用の専攻医(後期臨床研修医)の募集を行います。
当院は、今後の専門医制度の動向に適切に対応しながら、教育研修病院として、これまでどおり、皆様方が、専門分野における高度の知識・技術を習得し、優れた専門医として成長する場を提供できるよう努めてまいります。
■基幹型プログラム一覧
| 領域 | 内科 |
|---|---|
| 研修期間 | 3年 |
| 診療科 | 内科/内視鏡内科/内分泌・糖尿病内科/血液内科/腎臓内科/呼吸器内科/腫瘍内科/循環器内科/脳神経内科/リウマチ・膠原病科 |
| 習得可能専門医 | 内科専門医/消化器病専門医/循環器専門医/呼吸器専門医/血液専門医/内分泌代謝科専門医/糖尿病専門医/腎臓専門医/肝臓専門医/アレルギー専門医/感染症専門医/神経内科専門医/リウマチ専門医 |
| 連携(関連)施設 | 岩国医療センター/福山医療センター/福山市民病院/県立広島病院/広島大学病院/岡山市立市民病院/岡山赤十字病院/岡山医療センター/倉敷中央病院/川崎医科大学附属病院/岡山大学病院/舟入市民病院/福島生協病院/JR広島病院/済生会広島病院/岡山ろうさい病院 |
| プログラム | 【冊子】1117340003_広島市立広島市民病院.pdf |
| 備考 | |
| 領域 | 小児科 |
| 研修期間 | 3年 |
| 診療科 | 小児科/循環器小児科/総合周産期母子医療センター/神経小児科 |
| 習得可能専門医 | 日本小児科学会専門医/日本小児循環器学会専門医/小児神経専門医/感染症専門医/周産期専門医 |
| 連携(関連)施設 | 岡山大学病院/広島大学病院/三原赤十字病院/福山市民病院/興生総合病院 |
| プログラム |
2027年度広島市民病院小児科専門研修プログラム(完成稿)20260507.pdf |
| 備考 | |
| 領域 | 外科 |
| 研修期間 | 3年 |
| 診療科 | 外科/乳腺外科/心臓血管外科/呼吸器外科/小児外科 |
| 習得可能専門医 | 外科専門医/消化器外科専門医/乳腺専門医/心臓血管外科専門医/呼吸器外科専門医/小児外科専門医 |
| 連携(関連)施設 | 庄原赤十字病院/広島市立舟入市民病院/川崎医科大学附属病院 |
| プログラム | 外科専門研修プログラム冊子(広島市民病院群・2025年).pdf |
| 備考 | |
| 領域 | 産婦人科 |
| 研修期間 | 3年 |
| 診療科 | 産科/婦人科 |
| 習得可能専門医 | 日本産科婦人科学会専門医/日本婦人科腫瘍学会専門医/日本周産期新生児学会専門医(母体・胎児)/日本産婦人科内視鏡学会技術認定医/日本外科内視鏡学会技術認定医(婦人科)/日本がん治療認定医/日本女性医学学会女性ヘルスケア専門医/日本超音波医学会超音波専門医/母体保護法指定医 |
| 連携(関連)施設 | 岡山大学病院/岩国医療センター/興生総合病院 |
| プログラム | 1717340001広島市民病院産婦人科プログラムプログラム冊子.pdf |
| 備考 | |
| 領域 | 耳鼻咽喉科 |
| 研修期間 | 4年 |
| 診療科 | 耳鼻咽喉科/頭頸部外科 |
| 習得可能専門医 | 日本耳鼻咽喉科学会専門医/日本頭頚部外科学会頭頚部がん認定専門医 |
| 連携(関連)施設 | 岡山大学病院/熊本大学病院/国際医療福祉大学成田病院/福山市民病院 |
| プログラム | 2024年度広島市民病院耳鼻咽喉科・頭頸部外科専門研修プログラム.pdf |
| 備考 | |
| 領域 | 麻酔科 |
| 研修期間 | 4年 |
| 診療科 | 麻酔科/集中治療部 |
| 習得可能専門医 | 麻酔科標榜医/日本麻酔科学会認定医/日本麻酔科学会専門医/日本集中治療学会専門医 |
| 連携(関連)施設 | 岩国医療センター/尾道市立市民病院/呉共済病院/岡山大学病院/興生総合病院/高知大学医学部附属病院/昭和医科大学病院 |
| プログラム | 2025広島市立広島市民病院麻酔科専門研修プログラム.pdf |
| 備考 | |
| 領域 | 病理科 |
| 研修期間 | 3年 |
| 診療科 | 病理診断科 |
| 習得可能専門医 | 日本病理学会病理専門医/死体解剖資格認定 |
| 連携(関連)施設 | 広島市立安佐市民病院/岡山大学病院/岩国医療センター/JA尾道総合病院/広島赤十字原爆病院/広島大学病院/倉敷中央病院 |
| プログラム |
2022●04.広島市民病院病理専門研修プログラム.pdf
注)2026年度の専攻医募集はありません。 |
| 備考 |
病理診断科パンフレット.pdf |
| 領域 | 救急科 |
| 研修期間 | 3年 |
| 診療科 | 救急科 |
| 習得可能専門医 | 日本救急医学会専門医 |
| 連携(関連)施設 | 北部医療センター広島市立安佐市民病院/岡山大学病院/広島大学病院/兵庫県災害医療センター/神戸市立医療センター中央市民病院/県立広島病院/友愛医療センター/松江赤十字病院/TMGあさか医療センター/福井県立病院 |
| プログラム | 広島市民病院救急科研修プログラム2023版.pdf |
| 備考 |
救急科パンフレット .pdf |
| 領域 | 形成外科 |
| 研修期間 | 4年 |
| 診療科 | 形成外科 |
| 習得可能専門医 | 日本形成外科学会専門医 |
| 連携(関連)施設 | 京都大学医学部附属病院/倉敷中央病院/島根県立中央病院/心石形成外科 |
| プログラム | 2024広島市民病院形成外科プログラム.pdf |
| 備考 |
形成外科パンフレット.pdf |
| 領域 | 総合診療科 |
| 研修期間 | 3年 |
| 診療科 | 総合診療科 |
| 習得可能専門医 | 総合診療専門医/家庭医療専門医(日本プライマリ・ケア連合学会)/内視鏡専門医/糖尿病専門医/透析専門医 |
| 連携(関連)施設 | 医療法人社団瀬尾医院/安芸太田病院 |
| プログラム | |
| 備考 | 広島風お好み総診 |
■連携型プログラム基幹施設一覧
| 領域 | 内科 |
|---|---|
| 基幹施設 | 岡山大学病院・広島大学病院・岩国医療センター・福山医療センター |
| 備考 |
消化器内科パンフ2022.pdf |
| 領域 | 小児科 |
| 基幹施設 | 岡山大学病院 |
| 備考 |
小児外科パンフレット.pdf |
| 領域 | 皮膚科 |
| 基幹施設 | 岡山大学病院 |
| 備考 |
皮膚科ph-s20200626.pdf |
| 領域 | 精神科 |
| 基幹施設 | 広島大学病院・岡山大学病院・岡山県精神科医療センター |
| 備考 |
精神科パンフレット.pdf |
| 領域 | 外科 |
| 基幹施設 | 岡山大学病院・広島大学病院・川崎医科大学付属病院(心外)・鳥取大学病院(心外) |
| 備考 |
外科パンフレット.pdf 呼吸器外科 2021.pdf 心臓血管外科2021.pdf 乳腺外科パンフレット.pdf |
| 領域 | 整形外科 |
| 基幹施設 | 広島大学病院 |
| 備考 |
整形外科パンフ.pdf |
| 領域 | 産婦人科 |
| 基幹施設 | 岡山大学病院 |
| 備考 |
産婦人科パンフレット.pdf |
| 領域 | 眼科 |
| 基幹施設 | 岡山大学病院 |
| 備考 | |
| 領域 | 耳鼻咽喉科 |
| 基幹施設 | 岡山大学病院・熊本大学病院・国際医療福祉大学成田病院 |
| 備考 |
耳鼻咽喉科パンフレット.pdf |
| 領域 | 泌尿器科 |
| 基幹施設 | 岡山大学病院 |
| 備考 |
泌尿器科2021.pdf |
| 領域 | 脳神経外科 |
| 基幹施設 | 岡山大学病院 |
| 備考 |
脳神経外科 2021.pdf |
| 領域 | 放射線科 |
| 基幹施設 | 広島大学病院 |
| 備考 |
放射線診断科2021.pdf 放射線治療科ph20200626.pdf |
| 領域 | 麻酔科 |
| 基幹施設 | 岡山大学病院・高知大学医学部付属病院・昭和大学病院 |
| 備考 |
麻酔科パンフレット.pdf |
| 領域 | 病理 |
| 基幹施設 | 岡山大学病院・広島大学病院 |
| 備考 |
病理診断科パンフレット.pdf |
| 領域 | 臨床検査 |
| 基幹施設 | 広島大学病院 |
| 備考 | |
| 領域 | 救急科 |
| 基幹施設 | 広島大学病院・岡山大学病院・兵庫県災害医療センター |
| 備考 |
救急科パンフレット .pdf |
| 領域 | 形成外科 |
| 基幹施設 | 京都大学医学部附属病院・倉敷中央病院 |
| 備考 |
形成外科パンフレット.pdf |
| 領域 | 総合診療科 |
| 基幹施設 | 広島大学病院 |
| 備考 |
■参考 各診療科照会ページ